十大网赌平台排行榜
网赌平台
政府信息
公开指南
政府信息
公开制度
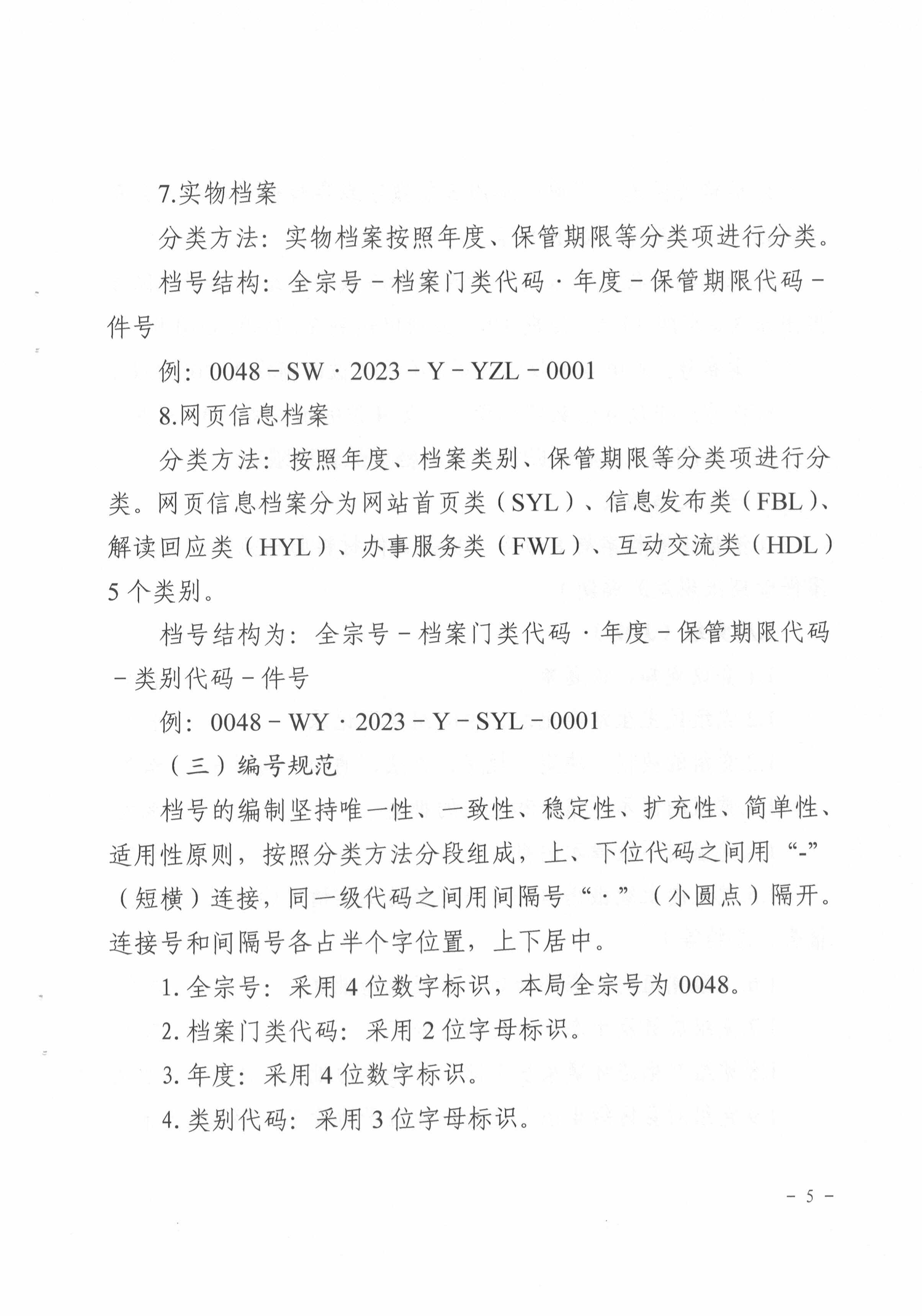
法定主动公开内容
·
政府文件
·
机构概况
·
政策解读
·
提案建议办理
·
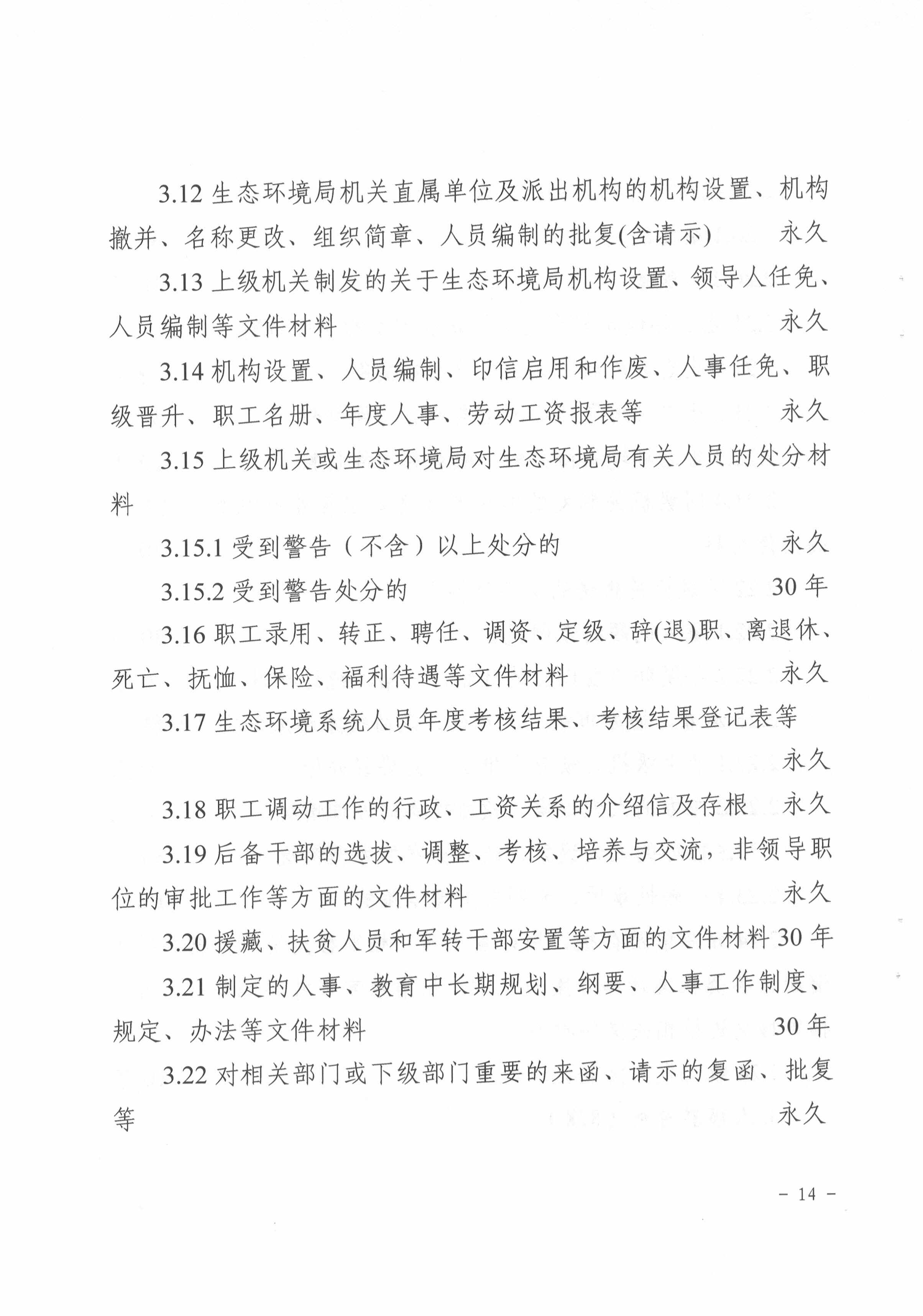
人事管理
·
规划计划
·
法规规章
·
网站工作年报
·
权责清单
重点领域
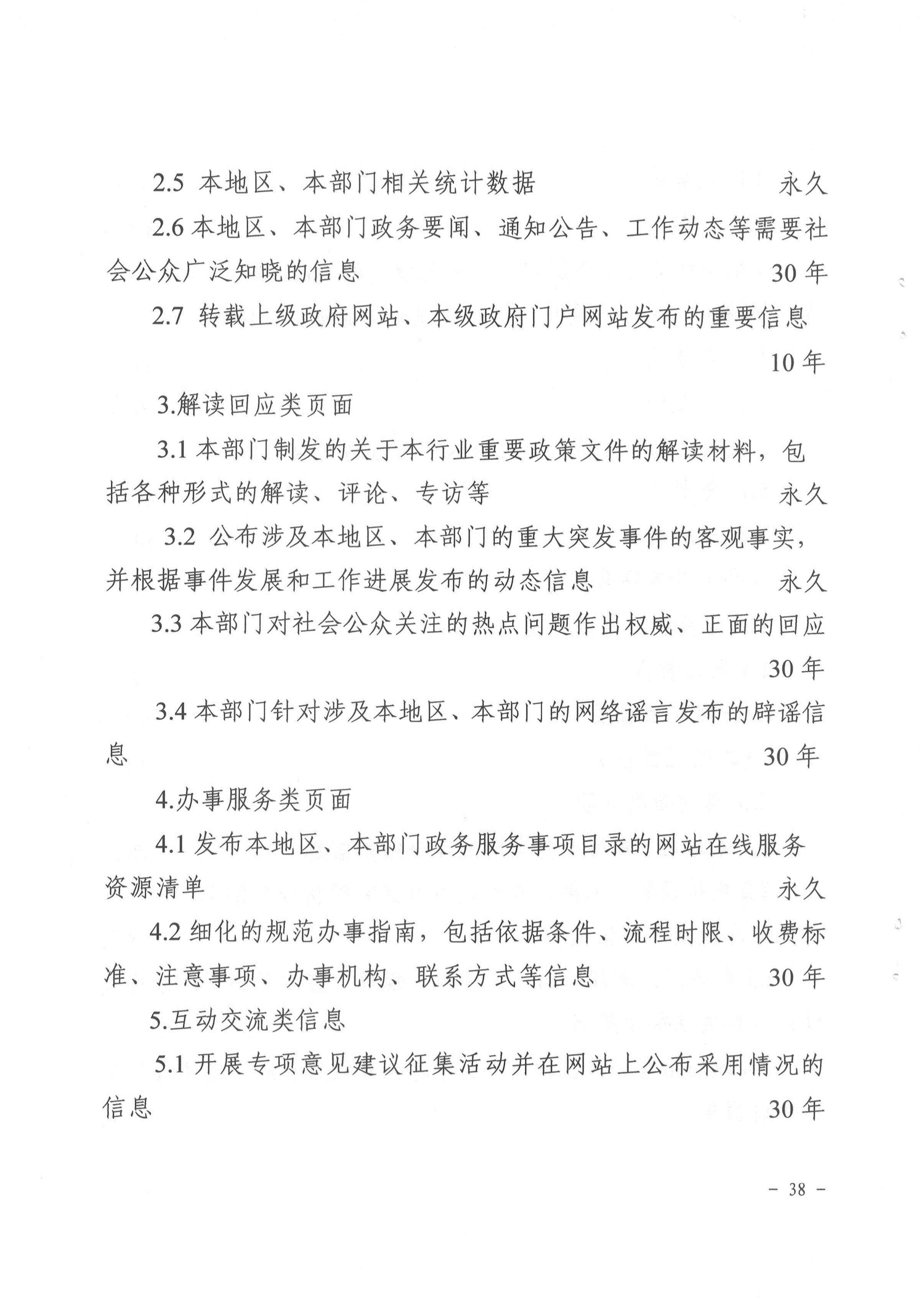
信息公开
·
财政资金信息
政府信息
公开年报
·
政府信息公开年报
申请公开
政府信息
索引号:
610300-11610300010805312T/2025-00007
发布机构:
网赌平台
发布日期:
2025-09-01 00:00:00
名 称:
关于印发《网赌平台档案分类方案、文件材料归档范围和档案保管期限表“三合一”制度》的通知
有 效 性:
有效
文 号:
宝环发【2025】48号
关于印发《网赌平台档案分类方案、文件材料归档范围和档案保管期限表“三合一”制度》的通知
发布时间: 2025-09-08 09:25:00
附件下载
图片解读
视频解读
文字解读
主办:网赌平台
建议使用IE8.0以上版本浏览器
陕ICP备12009282号
网站标识码:6103000010
陕公网安备 61030302000261号
联系我们
网站地图
新浪微博
微信公众号
世界杯竞猜最新版下载
世界杯哪里买下载网址
世界杯下赌注信誉网址
世界杯赌博盘口app
世界杯哪里下赌注app最新版