十大网赌平台排行榜
网赌平台
政府信息
公开指南
政府信息
公开制度
法定主动公开内容
·
政府文件
·
机构概况
·
政策解读
·
提案建议办理
·
人事管理
·
规划计划
·
法规规章
·
网站工作年报
·
权责清单
重点领域
信息公开
·
财政资金信息
政府信息
公开年报
·
政府信息公开年报
申请公开
政府信息
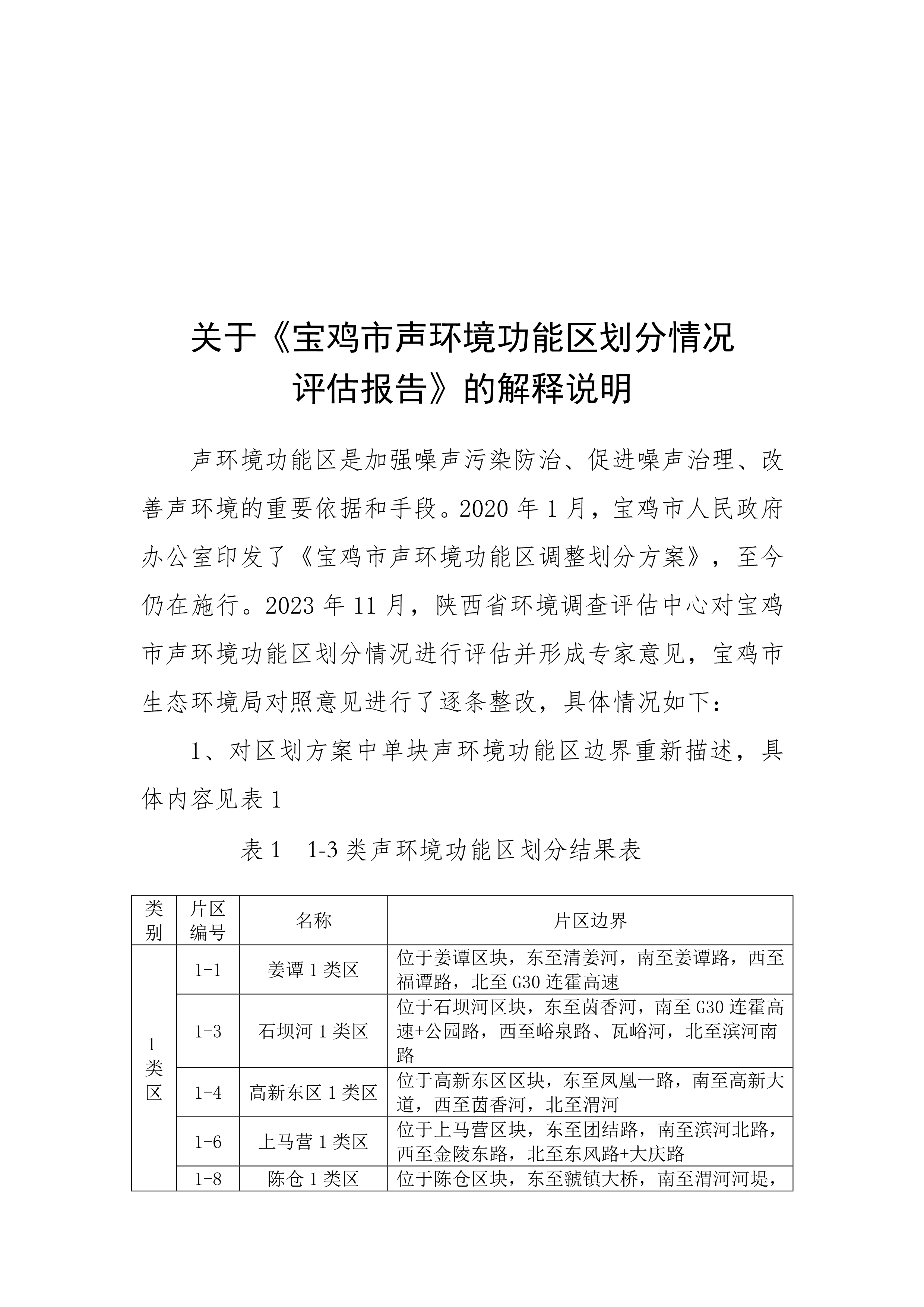
关于《网赌平台声环境功能区划分情况评估报告》的解释说明
发布时间: 2023-11-10 14:48:54
附件下载
关联政策
关联资讯
主办:网赌平台
建议使用IE8.0以上版本浏览器
陕ICP备12009282号
网站标识码:6103000010
陕公网安备 61030302000261号
联系我们
网站地图
新浪微博
微信公众号
十大赌博信誉地址
赌博十大排行官方官网
来自十大博彩公司登录
在线十大博彩网页版登录
十大老品牌网赌大全官网网站