十大网赌平台排行榜
十大网赌平台排行榜
政府信息
公开指南
政府信息
公开制度
法定主动公开内容
·
政府文件
·
机构概况
·
政策解读
·
提案建议办理
·
人事管理
·
规划计划
·
法规规章
·
网站工作年报
·
权责清单
重点领域
信息公开
·
财政资金信息
政府信息
公开年报
·
政府信息公开年报
申请公开
政府信息
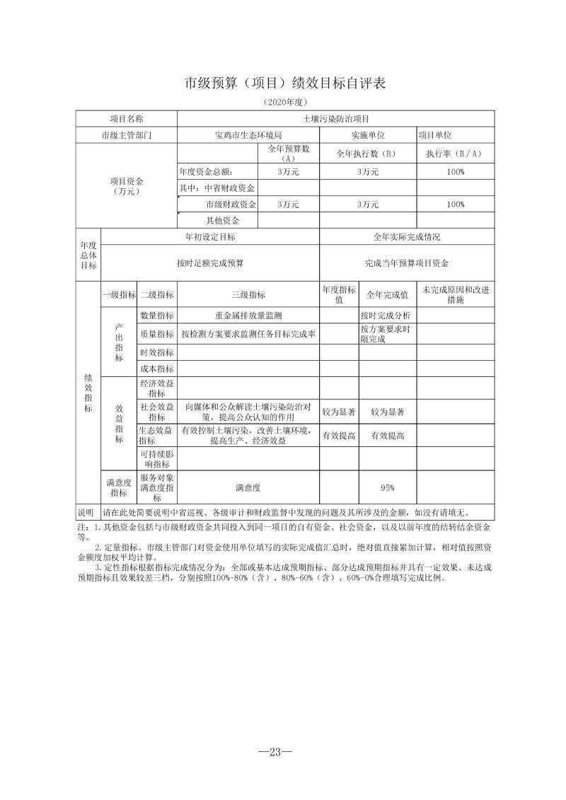
十大网赌平台排行榜太白分局2020年决算公开
发布时间: 2021-10-15 08:19:44
附件下载
关联政策
关联资讯
主办:十大网赌平台排行榜
建议使用IE8.0以上版本浏览器
陕ICP备12009282号
网站标识码:6103000010
陕公网安备 61030302000261号
联系我们
网站地图
新浪微博
微信公众号
十大正规的赌网下载
亚洲博彩十大
十大最好的网赌平台
亚洲十大信誉电子登录
亚洲知名十大博彩大全