十大网赌平台排行榜
中国政府网
陕西省政府
网赌平台人民政府
本网站支持IPv6
长者模式
登录
注册
繁體版
无障碍阅读
首 页
资讯
政务
业务
服务
互动
专题
当前位置:
首页
>
专题
>
宝鸡环境污染监管信息公开
>
渭滨区
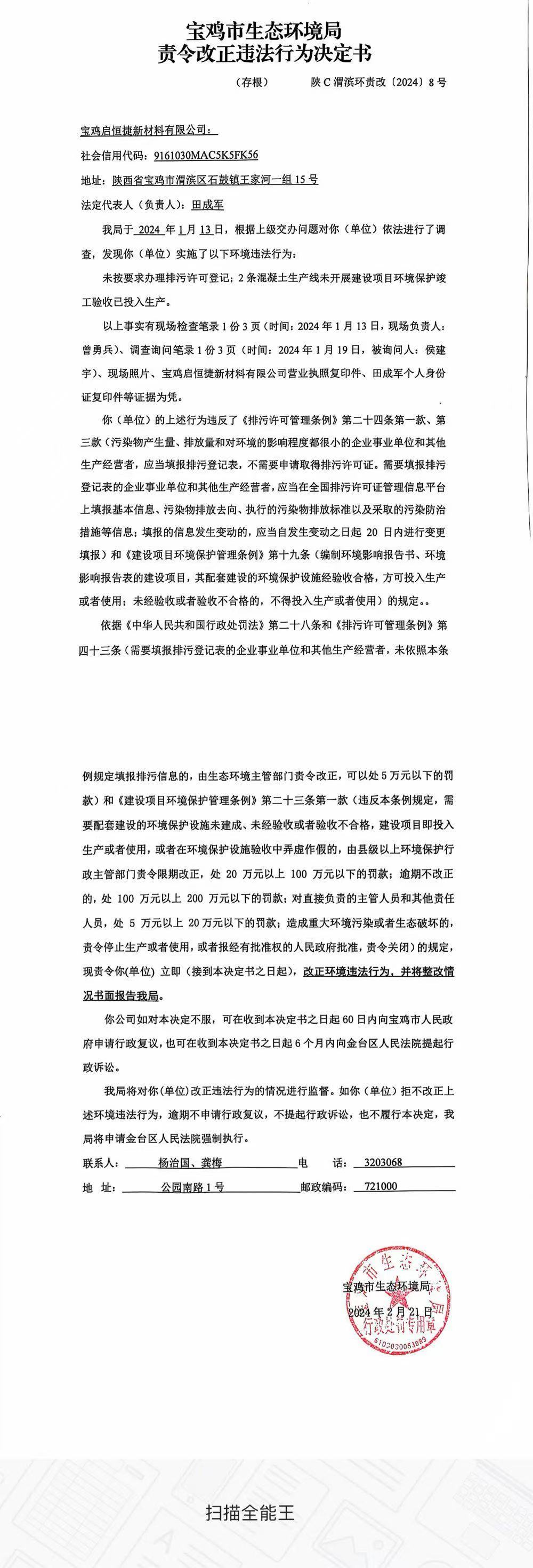
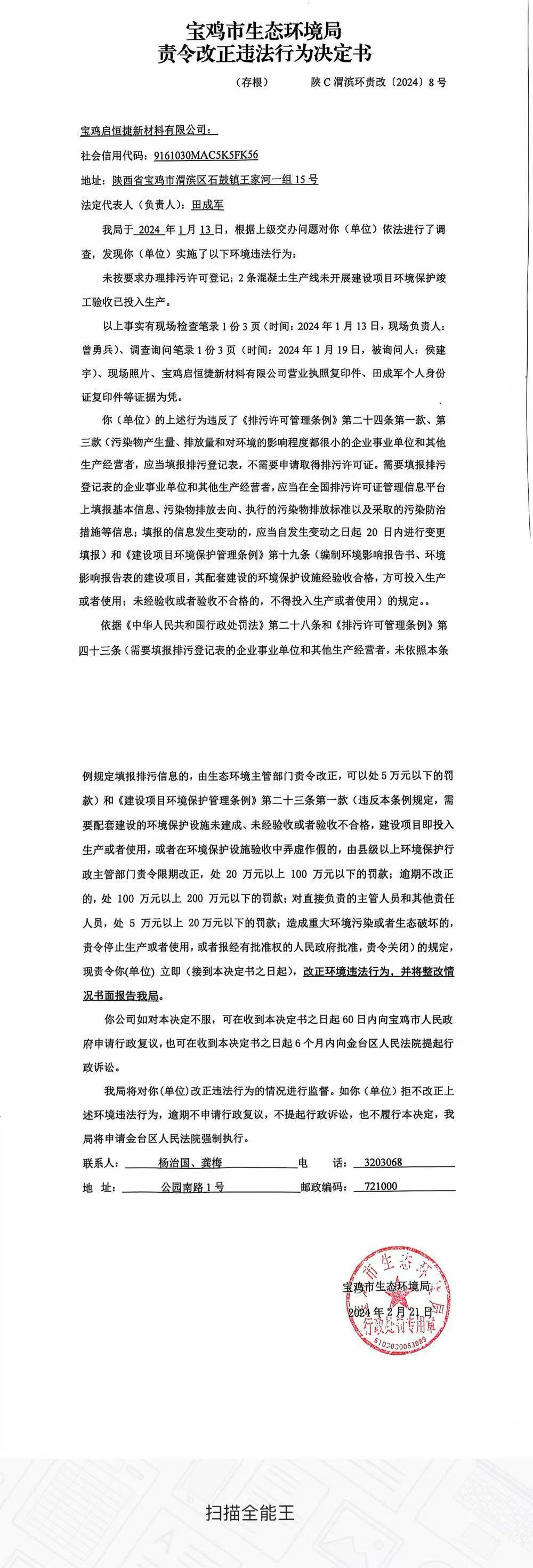
网赌平台责令改正违法行为决定书(陕C渭滨环责改〔2024〕8号)
来源:网赌平台
发布时间:2024-10-31 09:29
分享:
附件下载
关闭
打印
主办:网赌平台
建议使用IE8.0以上版本浏览器
陕ICP备12009282号
网站标识码:6103000010
陕公网安备 61030302000261号
联系我们
网站地图
新浪微博
微信公众号
十大网赌下载排行手机版下载
全球十大赌博可靠
全球十大赌搏下载首页
十大靠谱网赌软件官方网站
十大赌博软件平APP