十大网赌平台排行榜
中国政府网
陕西省政府
网赌平台人民政府
本网站支持IPv6
长者模式
登录
注册
繁體版
无障碍阅读
首 页
资讯
政务
业务
服务
互动
专题
当前位置:
首页
>
专题
>
宝鸡环境污染监管信息公开
>
高新区
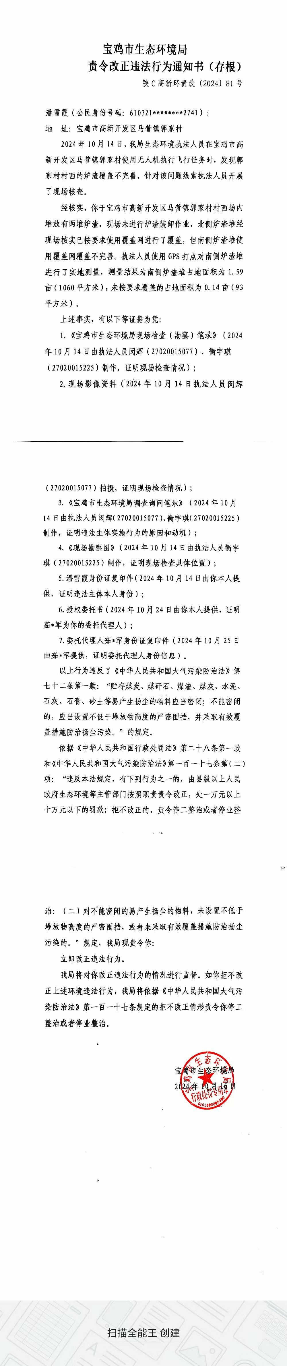
十大网赌平台排行榜责令改正违法行为决定书(陕C高新环责改〔2024〕81号)
来源:十大网赌平台排行榜
发布时间:2024-10-22 12:00
分享:
附件下载
关闭
打印
主办:十大网赌平台排行榜
建议使用IE8.0以上版本浏览器
陕ICP备12009282号
网站标识码:6103000010
陕公网安备 61030302000261号
联系我们
网站地图
新浪微博
微信公众号
全球赌博十大网站手机下载
十大网赌欢迎您
十大电子游艺网站最新官方下载
亚洲网赌排行安卓版
十大靠谱赌博登录