十大网赌平台排行榜
中国政府网
陕西省政府
网赌平台人民政府
本网站支持IPv6
长者模式
登录
注册
繁體版
无障碍阅读
首 页
资讯
政务
业务
服务
互动
专题
当前位置:
首页
>
专题
>
宝鸡环境污染监管信息公开
>
太白县
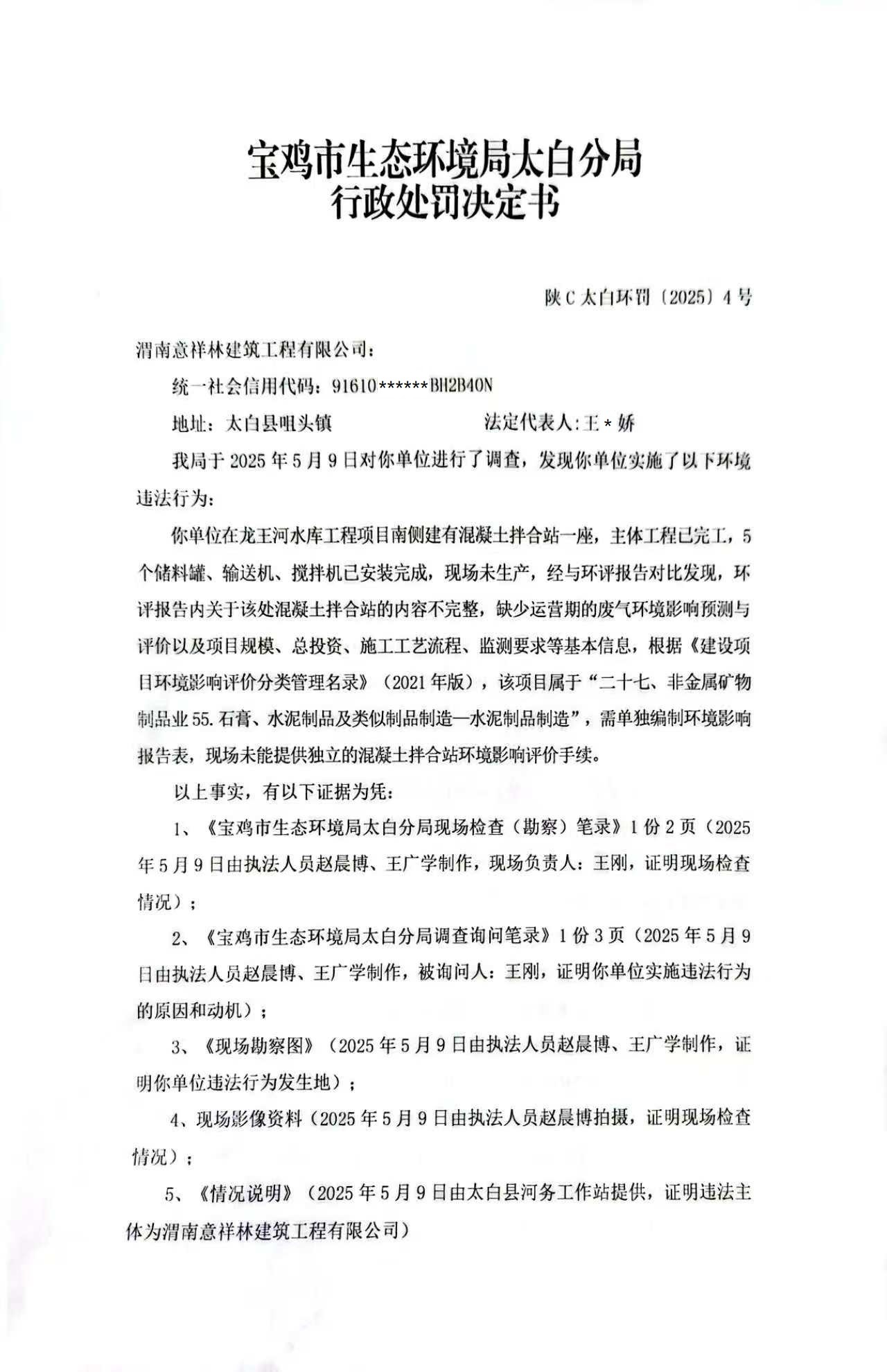
网赌平台太白分局行政处罚决定书陕C太白环罚〔2025〕4号
来源:网赌平台
发布时间:2025-08-19 16:50
分享:
附件下载
关闭
打印
主办:网赌平台
建议使用IE8.0以上版本浏览器
陕ICP备12009282号
网站标识码:6103000010
陕公网安备 61030302000261号
联系我们
网站地图
新浪微博
微信公众号
世界十大电子游戏平台入口平台
十大正规赌平台平台首页
十大正规网赌棋牌注册网址
澳门十大电子游戏移动官网
十大权威亚洲博彩安卓版