十大网赌平台排行榜
中国政府网
陕西省政府
十大网赌平台排行榜人民政府
本网站支持IPv6
长者模式
登录
注册
繁體版
无障碍阅读
首 页
资讯
政务
业务
服务
互动
专题
当前位置:
首页
>
专题
>
宝鸡环境污染监管信息公开
>
市生态环境保护综合执法支队
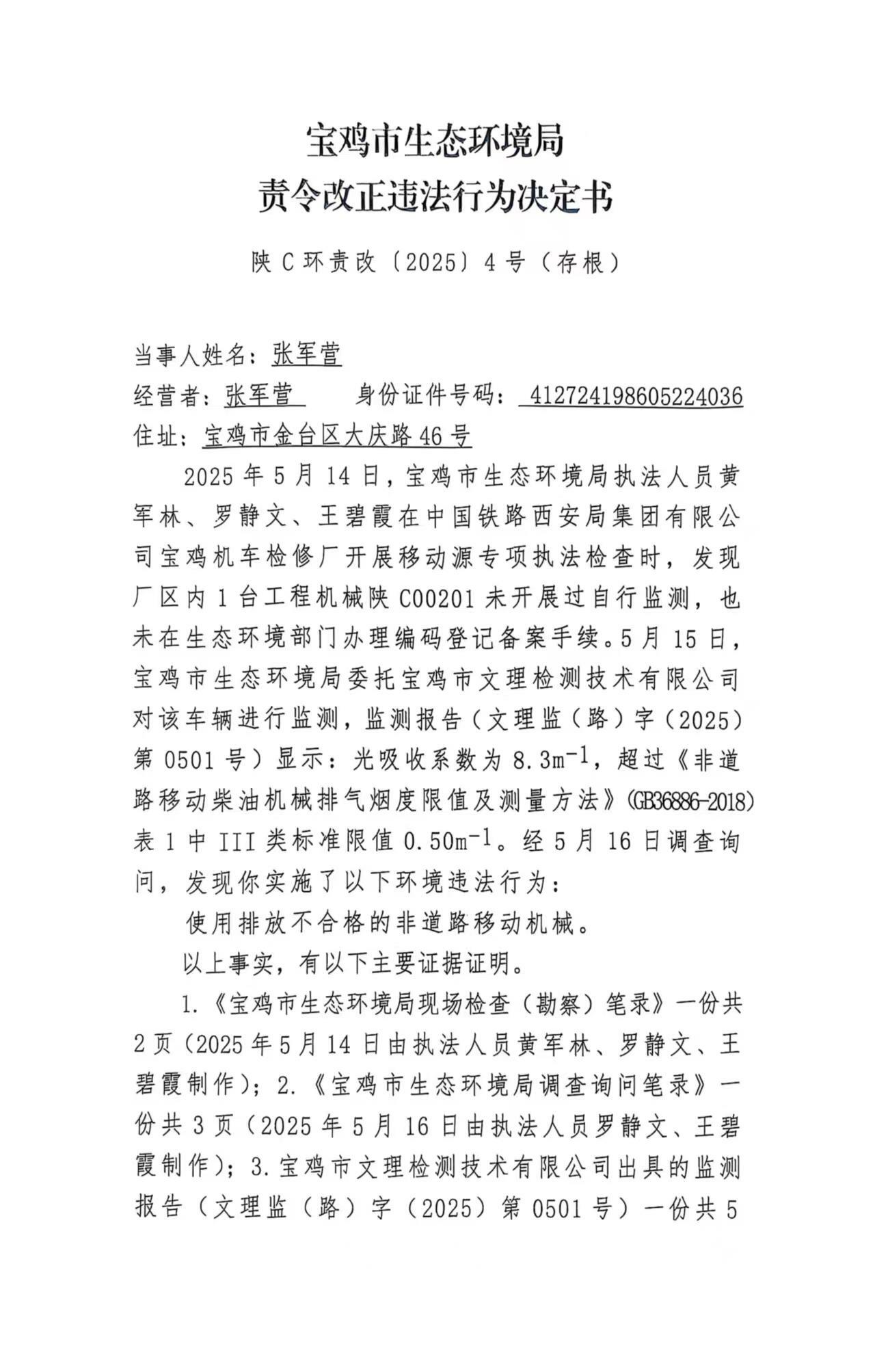
十大网赌平台排行榜 责令改正违法行为决定书 陕C环责改(2025)4号
来源:十大网赌平台排行榜
发布时间:2025-05-27 10:05
分享:
附件下载
关闭
打印
主办:十大网赌平台排行榜
建议使用IE8.0以上版本浏览器
陕ICP备12009282号
网站标识码:6103000010
陕公网安备 61030302000261号
联系我们
网站地图
新浪微博
微信公众号
十大网赌公平官方注册
十大网赌网站大全注册
全球赌搏十大网站app下载
十大网赌正规排名注册注册
十大网赌软件网址