十大网赌平台排行榜
中国政府网
陕西省政府
网赌平台人民政府
本网站支持IPv6
长者模式
登录
注册
繁體版
无障碍阅读
首 页
资讯
政务
业务
服务
互动
专题
当前位置:
首页
>
专题
>
宝鸡环境污染监管信息公开
>
渭滨区
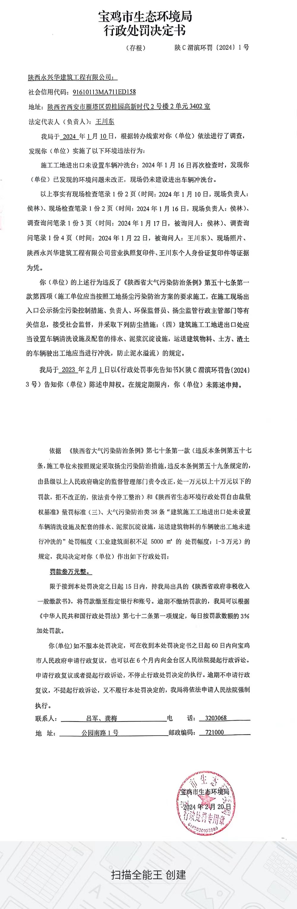
网赌平台行政处罚决定书(陕C渭滨环罚〔2024〕1号)
来源:网赌平台
发布时间:2024-04-02 08:37
分享:
附件下载
关闭
打印
主办:网赌平台
建议使用IE8.0以上版本浏览器
陕ICP备12009282号
网站标识码:6103000010
陕公网安备 61030302000261号
联系我们
网站地图
新浪微博
微信公众号
世界杯靠谱买正规网址
世界杯盘口官方官网
世界杯下赌注手机网址
世界杯哪里下赌注网站官网
世界杯皇冠盘官网登录