十大网赌平台排行榜
中国政府网
陕西省政府
十大网赌平台排行榜人民政府
本网站支持IPv6
长者模式
登录
注册
繁體版
无障碍阅读
首 页
资讯
政务
业务
服务
互动
专题
当前位置:
首页
>
专题
>
宝鸡环境污染监管信息公开
>
渭滨区
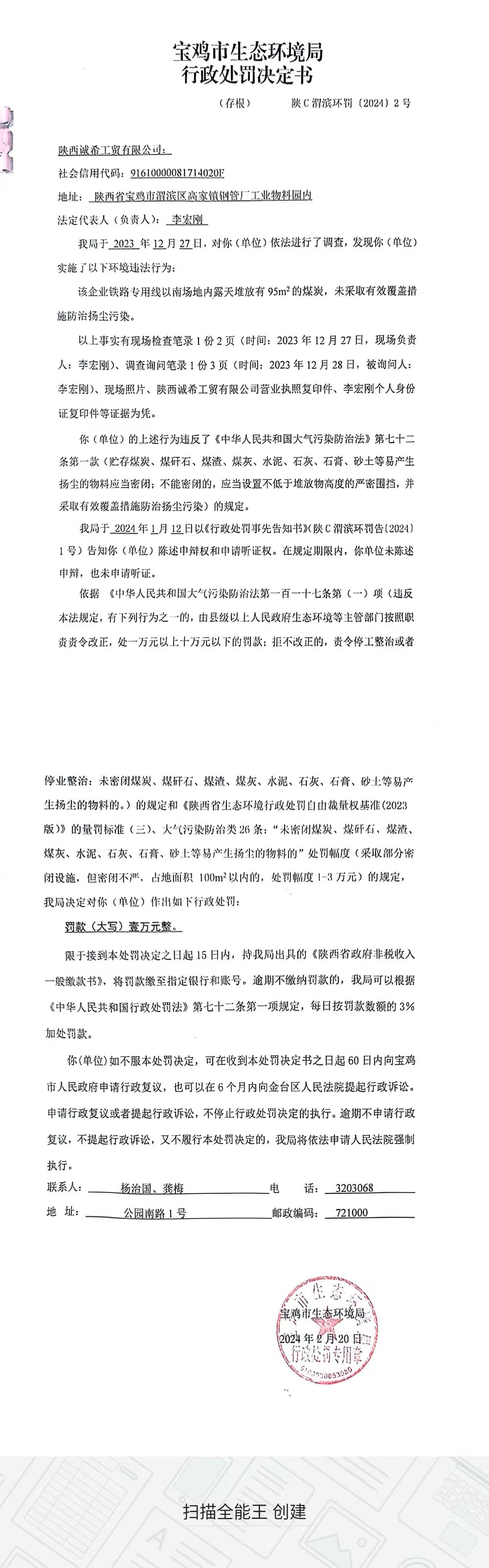
十大网赌平台排行榜行政处罚决定书(陕C渭滨环罚〔2024〕2号)
来源:十大网赌平台排行榜
发布时间:2024-04-02 08:46
分享:
附件下载
关闭
打印
主办:十大网赌平台排行榜
建议使用IE8.0以上版本浏览器
陕ICP备12009282号
网站标识码:6103000010
陕公网安备 61030302000261号
联系我们
网站地图
新浪微博
微信公众号
买世界杯足彩官方下载
世界杯体育手机网址
世界杯足彩平台注册
世界杯赌场盘注册
世界杯投注网最新版