十大网赌平台排行榜
中国政府网
陕西省政府
十大网赌平台排行榜人民政府
本网站支持IPv6
长者模式
登录
注册
繁體版
无障碍阅读
首 页
资讯
政务
业务
服务
互动
专题
当前位置:
首页
>
专题
>
宝鸡环境污染监管信息公开
>
太白县
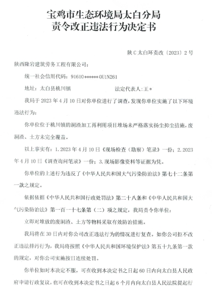
十大网赌平台排行榜太白分局责令改正违法行为决定书陕C太白环责改〔2023〕2号
来源:十大网赌平台排行榜
发布时间:2023-11-03 11:34
分享:
附件下载
关闭
打印
主办:十大网赌平台排行榜
建议使用IE8.0以上版本浏览器
陕ICP备12009282号
网站标识码:6103000010
陕公网安备 61030302000261号
联系我们
网站地图
新浪微博
微信公众号
世界杯买球盘口唯一官方网站
世界杯投注哪里买注册
世界杯唯一官方网站
世界杯赌场盘口ios版
世界杯买球App下载手机版