十大网赌平台排行榜
中国政府网
陕西省政府
十大网赌平台排行榜人民政府
本网站支持IPv6
长者模式
登录
注册
繁體版
无障碍阅读
首 页
资讯
政务
业务
服务
互动
专题
当前位置:
首页
>
环境质量
>
水环境质量
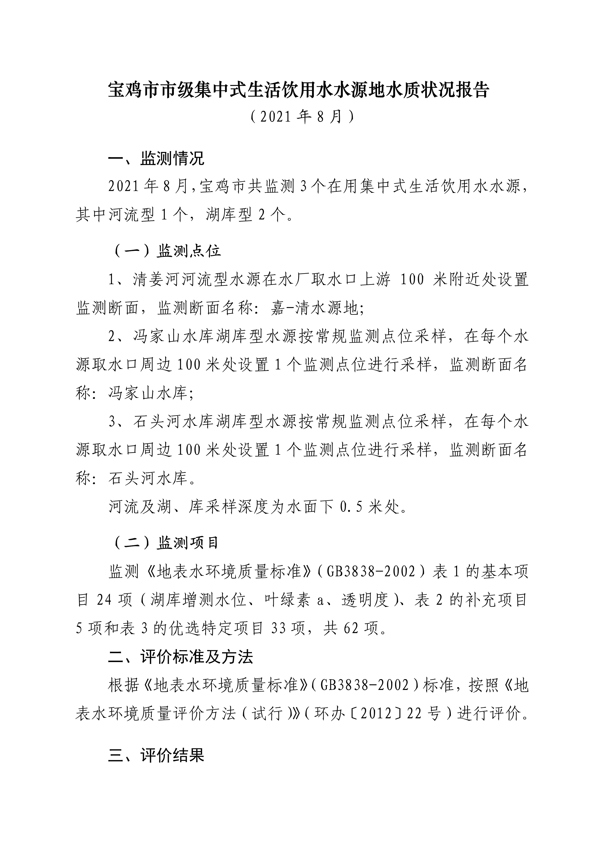
十大网赌平台排行榜市级集中式生活饮用水水源地水质状况报告(2021年8月)
来源:网赌平台
发布时间:2021-08-20 11:27
分享:
附件下载
关闭
打印
主办:网赌平台
建议使用IE8.0以上版本浏览器
陕ICP备12009282号
网站标识码:6103000010
陕公网安备 61030302000261号
联系我们
网站地图
新浪微博
微信公众号
世界杯在线app下载
世界杯赌博盘口客户端APP
世界杯投注网游戏
世界杯球盘网址
世界杯皇冠盘水位指定