十大网赌平台排行榜
中国政府网
陕西省政府
网赌平台人民政府
本网站支持IPv6
长者模式
登录
注册
繁體版
无障碍阅读
首 页
资讯
政务
业务
服务
互动
专题
当前位置:
首页
>
环境质量
>
水环境质量
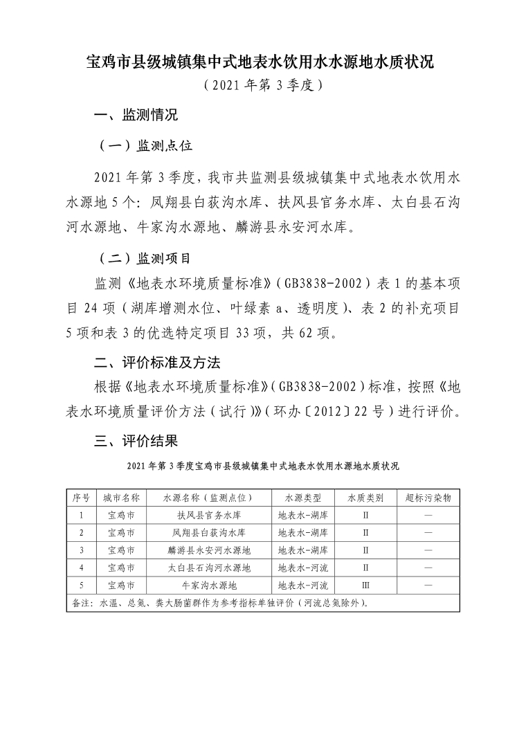
网赌平台县级城镇集中式地表水饮用水水源地水质状况(2021年第3季度)
来源:网赌平台
发布时间:2021-10-13 14:50
分享:
附件下载
关闭
打印
主办:网赌平台
建议使用IE8.0以上版本浏览器
陕ICP备12009282号
网站标识码:6103000010
陕公网安备 61030302000261号
联系我们
网站地图
新浪微博
微信公众号
世界杯竞猜APP下载
世界杯皇冠盘水位可靠
世界杯靠谱买球官网
世界杯在哪里下赌注
世界杯买球手机注册