十大网赌平台排行榜
中国政府网
陕西省政府
网赌平台人民政府
本网站支持IPv6
长者模式
登录
注册
繁體版
无障碍阅读
首 页
资讯
政务
业务
服务
互动
专题
当前位置:
首页
>
环境质量
>
水环境质量
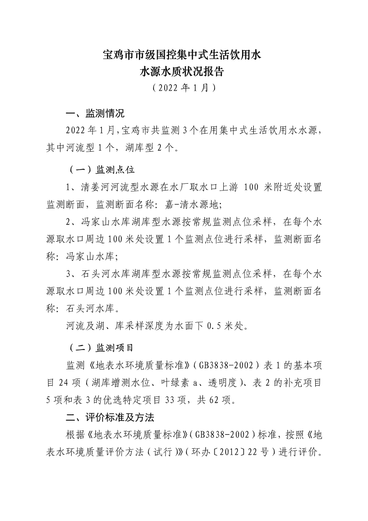
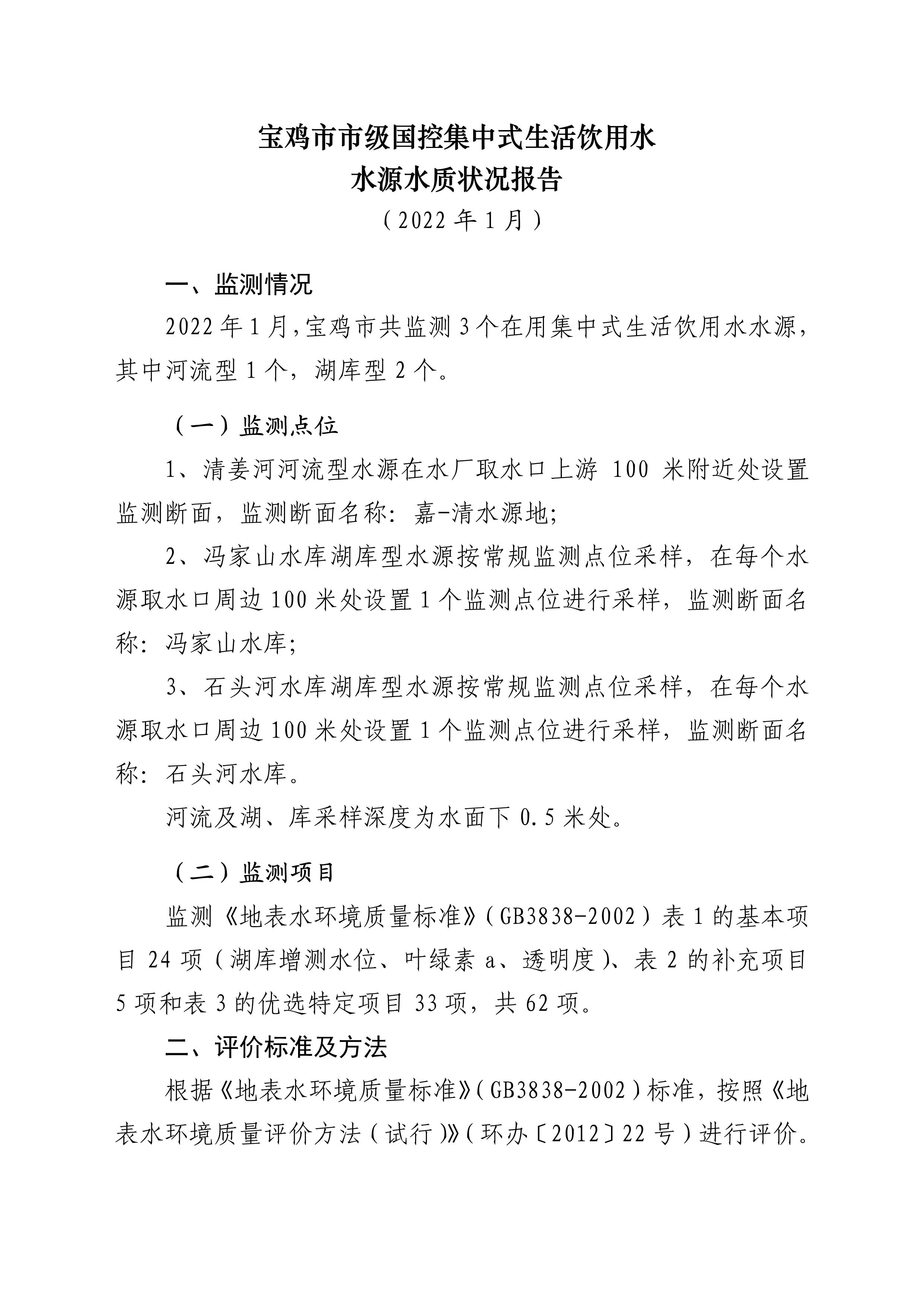
网赌平台市级国控集中式生活饮用水水源水质状况报告(2022年1月)
来源:网赌平台
发布时间:2022-02-22 17:00
分享:
附件下载
关闭
打印
主办:网赌平台
建议使用IE8.0以上版本浏览器
陕ICP备12009282号
网站标识码:6103000010
陕公网安备 61030302000261号
联系我们
网站地图
新浪微博
微信公众号
世界杯靠谱买球ios版
世界杯外围网站登录
世界杯比赛亚洲官网
世界杯投注哪里买官方官网
2026世界杯正规买球